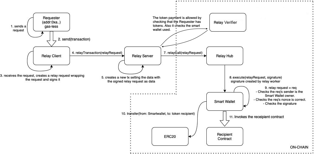
RIF Relay - Architecture
The RIF Relay system is designed to achieve transaction sponsorship at a low cost. The cost of the relay service provided by the “sponsors” is agreed upon among the parties off-chain. The low cost of transactions on Rootstock (RSK) contributes to keeping overall service costs low as well.
The RIF Relay system is made up of various components, some of which are essential and others which are auxiliary.
An overview of this is as follows:
On-chain, the system cannot work without its Smart Contracts, which encompass Smart Wallets plus the Relay Hub and Verifiers.
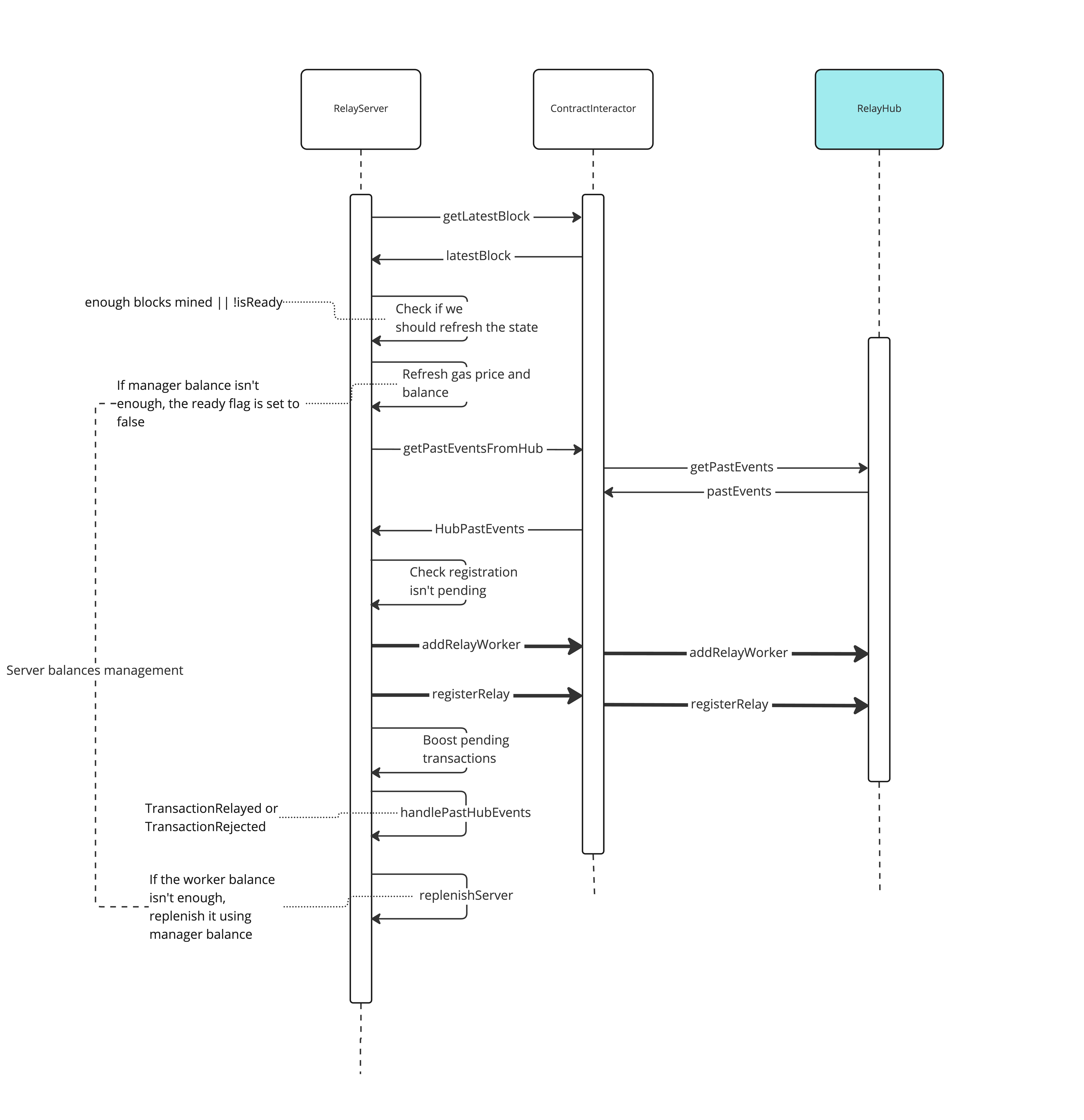
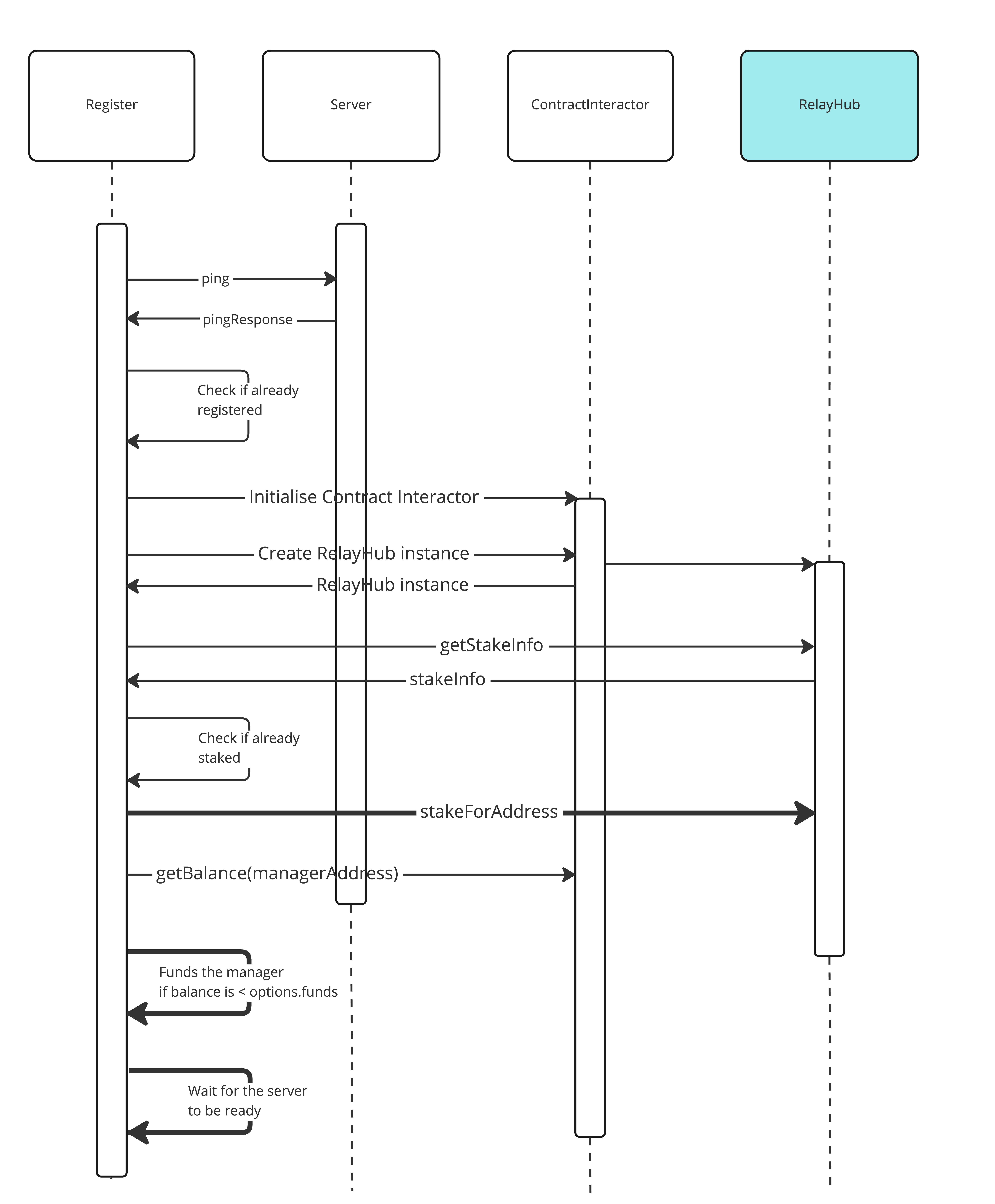
Off-chain, at least one Relay Server is needed to interact with the contracts. Without a Relay Server, envelopes cannot be created and sent to the contracts.
Details for each of these components are expanded down below, as well as an introductory glossary.